ติดต่อข้อมูล โทร. Call Center 1313

ขนาดตัวอักษร เล็ก ปกติ ใหญ่

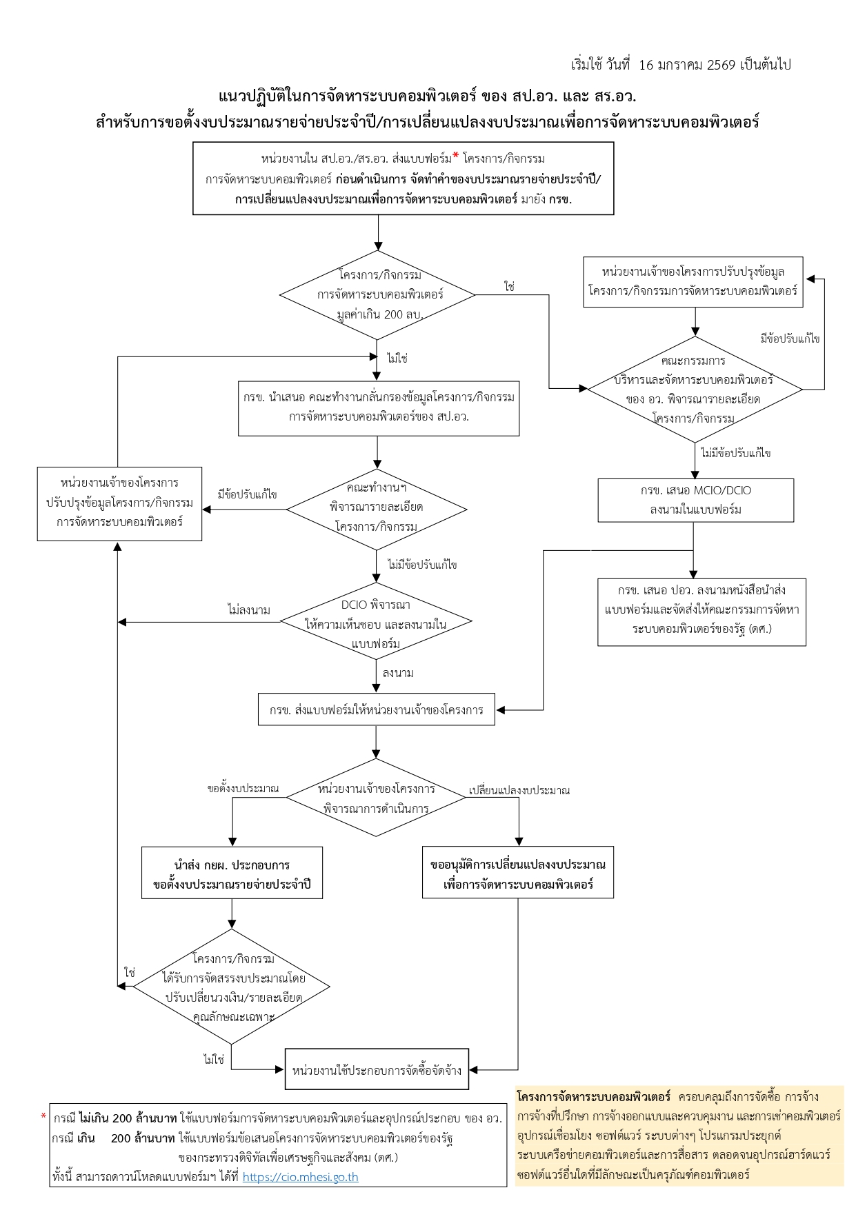
การจัดหาระบบคอมพิวเตอร์ ของ อว. และ สป.อว.

cio process 1

cio process 2

สป.อว. และ สร.อว. สามารถติดตามข่าวสารความเคลื่อนไหวเกี่ยวกับการจัดหาระบบคอมพิวเตอร์ภาครัฐได้ที่ เว็บไซต์สำนักงานผู้บริหารเทคโนโลยีสารสนเทศระดับสูง กระทรวงการอุดมศึกษา วิทยาศาสตร์ วิจัยและนวัตกรรม http://cio.mhesi.go.th

 

เว็บไซต์นี้ เป็นเว็บไซต์หน่วยงานของรัฐในสังกัดสำนักงานปลัดกระทรวง กระทรวงการอุดมศึกษา วิทยาศาสตร์ วิจัยและนวัตกรรม จัดตั้งขึ้นเพื่อมุ่งมั่นพัฒนาคุณภาพการบริหารจัดการ สป.อว. เพื่อเข้าสู่มาตรฐานการบริหารจัดการภาครัฐ ไม่ได้มีวัตถุประสงค์เพื่อแสวงหากำไร หากท่านพบว่ามีข้อมูลใดๆ ที่ละเมิดทรัพย์สินทางปัญญาปรากฏอยู่ในเว็บไซต์ของสำนักงานปลัดกระทรวง โปรดแจ้งให้ทราบเพื่อดำเนินการแก้ปัญหาดังกล่าวโดยเร็วที่สุดต่อไป

ISO 27001 Audit Certification  ISO 27001:2013 Bureau Veritas Certification UK Limited  AlphaSSL CA - SHA256 - G4   WCAG 2.0 (Level AAA)